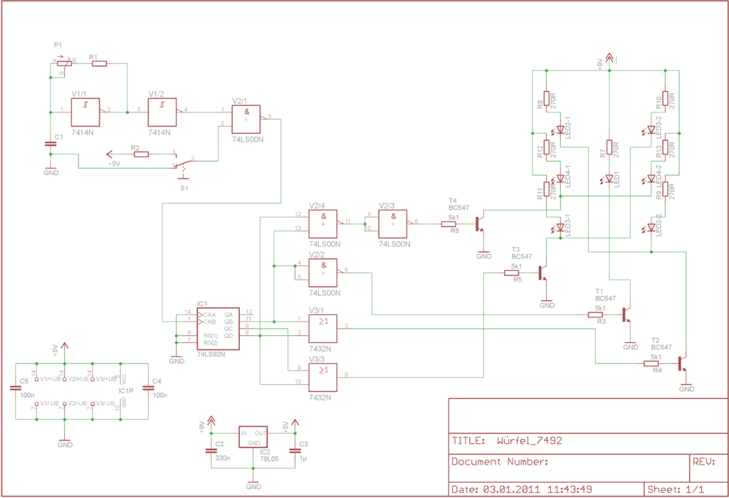
Für die Schule habe ich mal vor einigen Jahren im Rahmen des Tages der offenen Tür im Jahr 2007 ein Bastelprojekt für die Jahrgangsstufe 11 unseres Beruflichen Gymnasiums erstellt. Zu diesem Zeitpunkt hatten die Schüler bereits Kenntnisse in der Digitaltechnik. Gut, die Ansteuerung der LEDs mittels Transistor und auch der Taktgenerator waren vorgegeben. Entwickeln konnten die Schüler den Zähler 0…5 und die Logik für die Würfelmuster. Erst wollte ich es in CMOS mit den 40xx machen, aber dann habe ich mich in guter alter Manier für die TTL Bausteine der 74er Serie entschieden.
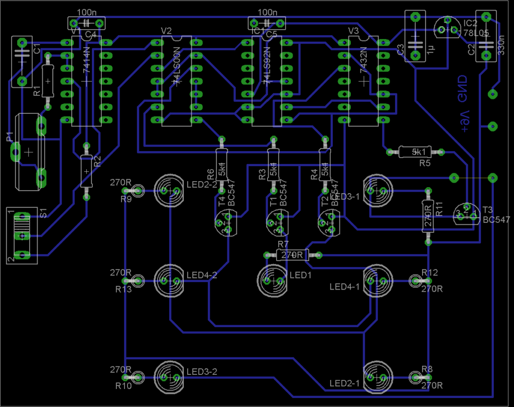
Die Schaltung habe ich dann mit dem Eagle, ein hervorragendes Programm zum Zeichnen von Schaltplänen und zur Erstellung von Layouts für Leiterplatten, das auch als Freeware-Version erhältlich ist, gezeichnet und ein Layout für eine einseitige Leiterplatte angefertigt. Zum Glück hat meine Schule zu diesem Zeitpunkt noch die Einrichtung zur Herstellung von Leiterplatten gehabt…
Vielleicht mag ja jemand das Teil nachbauen oder sich einfach nur als Anregung anschauen.
Hier noch die gepackte Electronic Workbench 5.0 Datei, in der die Schaltung simuliert ist…und wie man sieht, werden alle Würfelmuster angezeigt…




